Optimization Model and Visualization Simulation of Projectile Penetration into Concrete
-
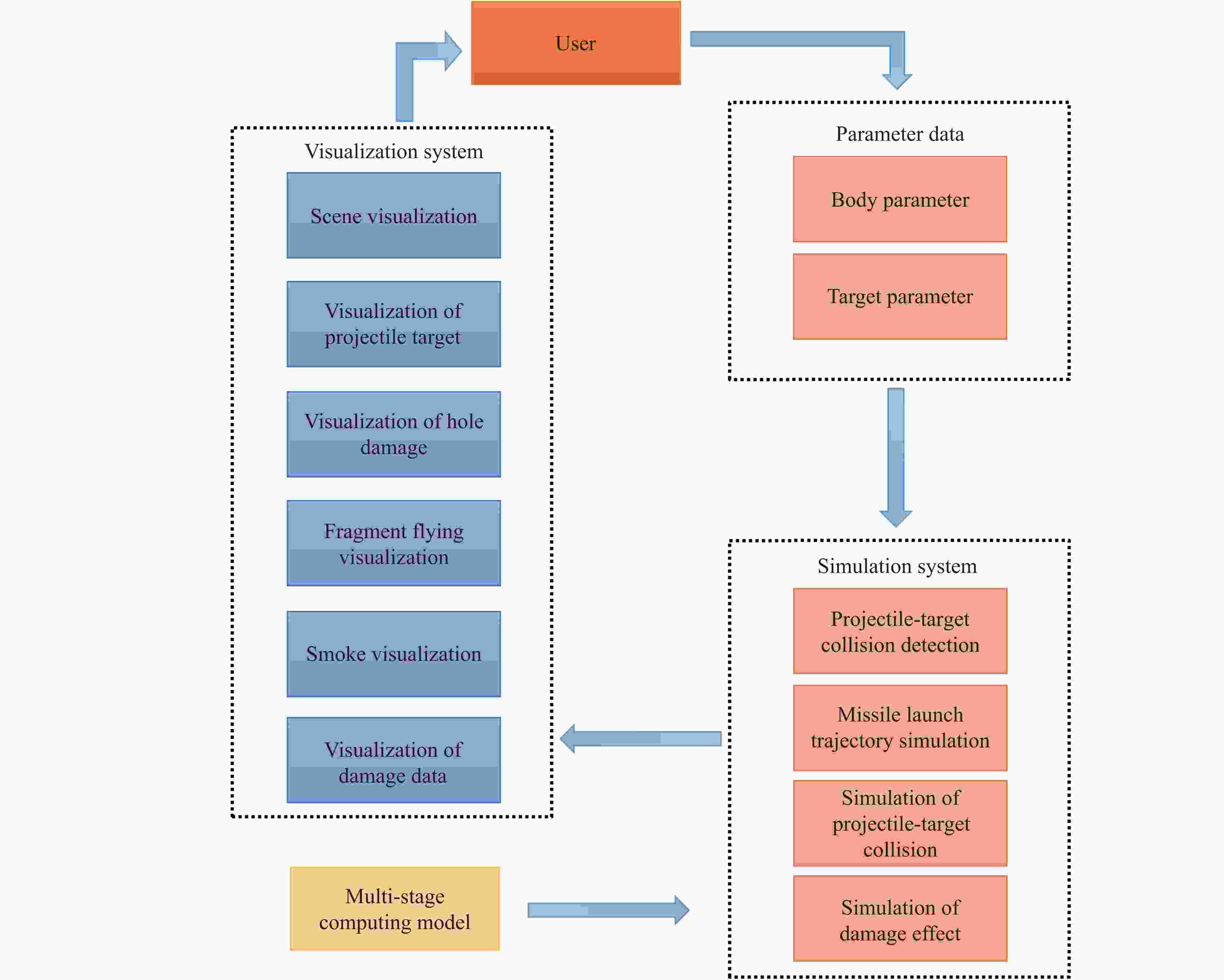
摘要: 利用可视化仿真技术研究弹体侵彻混凝土的毁伤机理和靶板响应是爆炸冲击领域的重要课题。混凝土作为常见的建筑材料,在遭受爆炸冲击或高速弹体侵彻时,其毁伤行为复杂多变。介绍了一种理论研究与可视化技术相结合的可视化仿真方法。基于空腔膨胀理论建立了优化的侵彻计算模型,可以预测弹体侵彻混凝土的侵彻深度特征。利用可视化物理引擎,对弹体运动轨迹、开坑孔径、靶板损伤、碎石飞溅等进行了细致的表征处理和仿真,增强了场景的真实性和可靠性。开发的可视化仿真系统不仅能够从多角度观察弹体侵彻混凝土的过程,而且能够高效、准确地分析和预测弹体侵彻混凝土靶的损伤行为和动力响应,在建筑工程设计和安全评估中具有重要的应用前景,为理解和探索混凝土侵彻机理提供了新的视角。Abstract: Using visual simulation technology to investigate the damage mechanism and target response of projectile penetration into concrete is an important research topic in the field of explosive impact. Concrete, as a common building material, has complex and varied damage behavior when subjected to explosive impact or high-speed projectile penetration. Herein, a visual simulation method is introduced, which is based on the combination of theoretical research and visualization technology. An optimized model of penetration calculation is established based on the theory of cavity expansion, which can predict the characteristics of the penetration depth of concrete penetrated by the projectile. Using a visualization physics engine, the trajectory of the projectile, the aperture of the open pit, the damage of the target slab, and the debris splash are carefully characterized and simulated, which enhances to the realism and reliability of the scene. The developed visual simulation system can not only observe the process of projectile penetration into concrete from multiple perspectives, but also efficiently and accurately analyze and predict the damage behavior and dynamic response of projectile penetration into concrete targets. It has important application prospects in the design and safety assessment of construction projects, providing a novel perspectives for understanding and exploring the mechanism of concrete penetration.
-
Key words:
- projectile penetration /
- concrete /
- visual simulation /
- physics engine
-
表 1 30.5 mm口径弹体侵彻51.0 MPa靶板(ρ=
2300 kg/m3)深度实验数据Table 1. Experimental data on the depth of penetration of a 30.5 mm projectile into a 51.0 MPa target slab (ρ=
2300 kg/m3)m/kg v/(m·s−1) Hexp/m HLMC/m $\delta_{\rm{LMC}} $/% HMCT/m $\delta_{\rm{MCT}} $/% HLNC/m $\delta_{\rm{LNC}} $/% 1.60 405 0.37 0.28 25.02 0.28 23.87 0.23 37.79 446 0.42 0.33 20.53 0.34 19.19 0.28 33.66 545 0.56 0.49 12.69 0.50 10.90 0.41 26.04 651 0.78 0.69 12.14 0.70 9.99 0.59 24.42 804 1.05 1.04 1.10 1.07 1.94 0.91 12.93 821 1.23 1.08 11.96 1.12 9.18 0.96 22.28 900 1.41 1.30 7.53 1.35 4.30 1.17 17.37 1 009 1.75 1.65 5.91 1.71 2.15 1.50 14.50 1 069 1.96 1.85 5.39 1.93 1.36 1.70 13.24 1 201 2.03 2.36 16.20 2.47 21.87 2.21 8.70 m/kg v/(m·s−1) Hexp/m HHMC/m $\delta_{\rm{HMC}} $/% HHMCT/m $\delta_{\rm{HMCT}} $/% HHNC/m $\delta_{\rm{HNC}} $/% 1.60 405 0.37 0.29 21.88 0.32 13.51 0.24 34.55 446 0.42 0.35 16.85 0.39 8.14 0.29 30.19 545 0.56 0.52 7.79 0.57 1.40 0.44 22.17 651 0.78 0.73 6.41 0.80 2.51 0.62 20.47 804 1.05 1.12 6.48 1.22 16.13 0.96 8.40 821 1.23 1.17 5.11 1.27 3.45 1.01 18.25 900 1.41 1.41 0.10 1.54 8.99 1.23 13.11 1 009 1.75 1.79 2.37 1.95 11.34 1.57 10.14 1 069 1.96 2.02 3.15 2.20 12.18 1.79 8.85 1 201 2.03 2.58 27.13 2.81 38.34 2.32 14.10 表 2 实验验证数据
Table 2. Experimental validation data
Case Projectile Target slab v/(m·s−1) H/m m/kg d/mm $\delta_{\rm{CRH}} $ fc/MPa ρ/(kg·m−3) 1 1.600 30.5 3 51.0 2300 545 0.560 2 1.600 30.5 3 51.0 2300 1 201 2.030 3 0.478 20.3 3 58.4 2320 610 0.491 4 0.478 20.3 3 58.4 2320 1 009 1.300 5 1.620 30.5 3 58.4 2320 445 0.460 6 1.620 30.5 3 58.4 2320 980 1.950 7 0.480 20.3 3 62.8 2300 821 0.760 表 3 系统测试数据对比
Table 3. Comparison of system test data
Case H/m Error/% Experiment Systematic prediction 1 0.560 0.642 14.6 2 2.030 2.434 19.9 3 0.491 0.500 1.8 4 1.300 1.185 8.8 5 0.460 0.428 6.9 6 1.950 1.697 12.9 7 0.760 0.819 7.7 -
[1] 金丰年, 刘黎, 张丽萍, 等. 深钻地武器的发展及其侵彻 [J]. 解放军理工大学学报(自然科学版), 2002, 3(2): 34–40.JIN F N, LIU L, ZHANG L P, et al. Development of projectiles and their penetration [J]. Journal of PLA University of Science and Technology (Natural Science Edition), 2002, 3(2): 34–40. [2] 王涛, 余文力, 王少龙, 等. 国外钻地武器的现状与发展趋势 [J]. 导弹与航天运载技术, 2005(5): 51–56.WANG T, YU W L, WANG S L, et al. Development of deep-drilling weapons and their penetration [J]. Missiles and Space Vechicles, 2005(5): 51–56. [3] NING J G, REN H L, LI Z, et al. A mass abrasion model with the melting and cutting mechanisms during high-speed projectile penetration into concrete slabs [J]. Acta Mechanica Sinica, 2022, 38(10): 121597. doi: 10.1007/s10409-022-21597-x [4] YANKELEVSKY D, FELDGUN V. The embedment of a high velocity rigid ogive nose projectile into a concrete target [J]. International Journal of Impact Engineering, 2020, 144: 103631. doi: 10.1016/j.ijimpeng.2020.103631 [5] NING J G, MENG F L, MA T B, et al. Failure analysis of reinforced concrete slab under impact loading using a novel numerical method [J]. International Journal of Impact Engineering, 2020, 144: 103647. doi: 10.1016/j.ijimpeng.2020.103647 [6] CHEN X G, LU F Y, ZHANG D. Penetration trajectory of concrete targets by ogived steel projectiles experiments and simulations [J]. International Journal of Impact Engineering, 2018, 120: 202–213. doi: 10.1016/j.ijimpeng.2018.06.004 [7] 焦登伟. 混凝土/钢筋混凝土高速侵彻贯穿问题的数值模拟与实验研究 [D]. 北京: 北京理工大学, 2018.JIAO D W. Numerical simulation and experimental research on high-speed penetration of concrete/reinforced concrete [D]. Beijing: Beijing Institute of Technology, 2018. [8] CHEN X W, LI Q M. Deep penetration of a non-deformable projectile with different geometrical characteristics [J]. International Journal of Impact Engineering, 2002, 27(6): 619–637. doi: 10.1016/S0734-743X(02)00005-2 [9] ROSENBERG Z, DEKEL E. Analytical solution of the spherical cavity expansion process [J]. International Journal of Impact Engineering, 2009, 36(2): 193–198. doi: 10.1016/j.ijimpeng.2007.12.014 [10] WU H, HEN X W, HE L L, et al. Stability analyses of the mass abrasive projectile high-speed penetrating into concrete target. Part Ⅰ: engineering model for the mass loss and nose-blunting of ogive nosed projectiles [J]. Acta Mechanica Sinica, 2014, 30(6): 933–942. doi: 10.1007/s10409-014-0090-1 [11] XU X Z, SU Y C, FENG Y B. Optimization analysis of state equation and failure criterion for concrete slab subjected to impact loading [J]. International Journal of Impact Engineering, 2024, 186: 104872. doi: 10.1016/j.ijimpeng.2023.104872 [12] WANG M, WANG K L, ZHAO Q C et al. LQR control and optimization for trajectory tracking of biomimetic robotic fish based on unreal engine [J]. Biomimetics, 2023, 8(2): 236. doi: 10.3390/biomimetics8020236 [13] 丁钱. 基于模型驱动的复杂系统装备互操作可视化仿真与验证平台设计与实现 [D]. 南京: 南京邮电大学, 2018.DING Q. Design and implementation of a visual simulation and verification platform for equipment interoperability of complex system based on model driven [D]. Nanjing: Nanjing University of Posts and Telecommunications, 2018. [14] CHEN R C, AKKUS I E, FRANCIS P. SplitX: high-performance private analytics [C]//Proceedings of the ACM SIGCOMM 2013 Conference on SIGCOMM. Hong Kong, China: Association for Computing Machinery, 2013: 315–326. [15] SHEWCHENKO N, FONRNIER E, WONNACOTT M, et al. A vulnerability/lethality model for the combat soldier, a new paradigm—basis and initial development [C]//Personal Armour Systems Symposium. Nuremberg-Fürth, Germany, 2012. [16] 贺歆. 弹目遭遇动态可视化仿真研究 [D]. 南京: 南京理工大学, 2004.HE X. Simulation study on dynamic visualization of projectile encounters [D]. Nanjing: Nanjing University of Science and Technology, 2004. [17] 刘云. 弹目遭遇可视化仿真关键技术研究 [D]. 南京: 南京理工大学, 2004.LIU Y. Research on the key technology of visual simulation of projectile encounter [D]. Nanjing: Nanjing University of Science and Technology, 2004. [18] RUSYAK I, SUFIYANOV V, KOLOLEV S, et al. Software complex for simulation of internal and external ballistics of artillery shot [C]//International Conference on Military Technologies (ICMT). Brno, Czech Republic: IEEE, 2015. [19] BUŻANTOWICZ W. Matlab script for 3D visualization of missile and air target trajectories [J]. International Journal of Computer and Information Technology, 2016, 5(5): 419–422. [20] SCHOEDER W J, MARTIN, AVILA , et al. The visualization toolkit user’s guide [M]. New York, USA: Kitware Inc., 2001. [21] 刘建斌, 徐豫新, 高鹏, 等. 火箭杀爆弹毁伤幅员仿真 [J]. 兵工学报, 2016, 37(Suppl 2): 159–164.LIU J B, XU Y X, GAO P, et al. Simulation of the extent of damage caused by rocket explosive projectiles [J]. Acta Armamentarii, 2016, 37(Suppl 2): 159–164. [22] 高鹏, 徐豫新, 李可, 等. 火箭杀爆弹动爆毁伤幅员计算方法与可视化仿真实现 [J]. 兵工学报, 2016, 37(Suppl 2): 216–220.GAO P, XU Y X, LI K, et al. Calculation method and visual simulation implementation of kinetic explosion damage amplitude of rocket explosive projectiles [J]. Acta Armamentarii, 2016, 37(Suppl 2): 216–220. [23] YANG Y B, QIAN L X, MING Q U. Lethality test simulation system for conventional warhead based on numerical results [C]//Asia Simulation Conference/6th International Conference on System Simulation and Scientific Computing. Beijing, 2005: 267–271. [24] 杨云斌, 屈明, 钱立新. 破片战斗部威力仿真方法与仿真软件研究 [J]. 计算机仿真, 2007, 24(10): 14–19.YANG Y B, QU M, QIAN L X. Lethality simulation method & software for fragmentation warhead [J]. Computer Simulation, 2007, 24(10): 14–19. [25] WANG Y, ZHANG W Y, NING J G. Streamline-based visualization of 3D explosion fields [C]//International Conference on Computational Intelligence and Security. Sanya, Hainan: IEEE, 2011. [26] LI B X, LIANG Z G, PENG S, et al. Bullet external ballistic visualization simulation software design [C]//International Conference on Machine Learning and Computer Application. Shenyang, Liaoning: IEEE, 2021. [27] 张进强, 蒋夏军. 外弹道可视化仿真研究与实现 [J]. 计算机工程与科学, 2015, 37(2): 372–378.ZHANG J Q, JIANG X J. Research and implementation of visualization simulation for external trajectory [J]. Computer Engineering & Science, 2015, 37(2): 372–378. [28] 程翔, 李苑青, 王丽华. 基于OpenGL的六自由度三维弹道仿真技术研究 [J]. 电子科技, 2017, 30(6): 15–20.CHENG X, LI W Q, WANG L H. Research on six degree of freedom 3D trajectory simulation based on OpenGL [J]. Electronic Science and Technology, 2017, 30(6): 15–20. [29] 王彪, 程鹏举, 韩卓茜, 等. 基于C#与STK的多雷达跟踪弹道导弹系统设计与实现 [J]. 计算机科学与应用, 2020, 10(6): 1185–1193. doi: 10.12677/CSA.2020.106123WANG B, CHENG P J, HAN Z X, et al. Design and implementation of multi-radar tracking ballistic missile system based on C# and STK [J]. Computer Science and Application, 2020, 10(6): 1185–1193. doi: 10.12677/CSA.2020.106123 [30] 纪录, 吴国东, 王志军, 等. 基于STK的弹箭半实物飞行实时可视化仿真 [J]. 火力与指挥控制, 2020, 45(2): 170–174, 179.JI L, WU G D, WANG Z J, et al. Missile-rocket semi-physical flight simulation based on STK true time visualization technology [J]. Fire Control & Command Control, 2020, 45(2): 170–174, 179. [31] TIAN X J, TAO T J, LOU Q X, et al. Modification and application of limestone HJC constitutive model under the impact load [J]. Lithosphere, 2022, 2021: 6443087. doi: 10.2113/2022/6443087 [32] FELDGUN V R, YANKELEVSKY D Z. Constitutive equations for reliable projectile penetration analysis into a concrete medium [J]. International Journal of Protective Structures, 2019, 11(2): 159–184. [33] DONG H, WU H J, LI J Z, et al. Dynamic spherical cavity expansion analysis of concrete/rock based on hoek-brown criterion [J]. Journal of Physics: Conference Series, 2020, 1507: 032012. doi: 10.1088/1742-6596/1507/3/032012 [34] YANG H W, ZHANG J, WANG Z Y, et al. Numerical study on the resistance of rigid projectiles penetrating into semi-infinite concrete targets [J]. Acta Mechanica Sinica, 2021, 37(3): 482–493. doi: 10.1007/s10409-021-01054-6 [35] LI Z, XU X Z. Theoretical investigation on failure behavior of ogive-nose projectile subjected to impact loading [J]. Materials, 2020, 13(23): 5372. doi: 10.3390/ma13235372 [36] JADON A, PATIL A, JADON S. A comprehensive survey of regression based loss functions for time series forecasting [J/OL]. Arxiv, 2022: 2211.02989. [37] FORRESTAL M J, ALTMAN B S, CARGILE J D, et al. An empirical equation for penetration depth of ogive-nose projectiles into concrete targets [J]. International Journal of Impact Engineering, 1994, 15(4): 395–405. doi: 10.1016/0734-743X(94)80024-4 [38] FORRESTAL M J, FREW D J, HANCHAK S J, et al. Penetration of grout and concrete targets with ogive-nose steel projectiles [J]. International Journal of Impact Engineering, 1996, 18(5): 465–476. doi: 10.1016/0734-743X(95)00048-F -

下载: